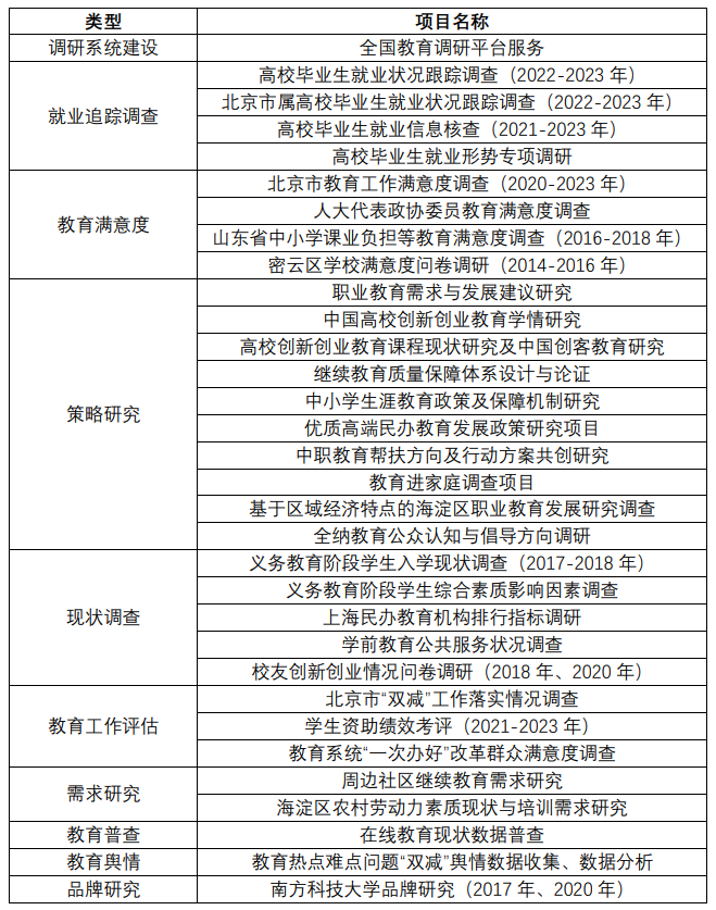
支持调研管理、资源储备、信息发布的全国性教育调研综合系统平台;基于多交互渠道集成采集追踪的高校毕业生就业追踪调查;基于交互系统和现代调研管理技术的高效精准教育调研服务;教育工作、教育改革、教育政策评估;教育舆情数据分析;教学模式、课程质量等专项教育研究等。

典型案例1:全国教育调研系统建设
为中国教育科学研究院提供的全国教育调研系统,是零点自主研发的满足全国性调研管理、资源储备、信息发布的综合平台。实现了教育内部资源的协同与创新,有利于调研数据的积累和开发,促进了研究工作的标准化,优化了项目管理,提高了调研效率,通过信息共享平台建设,实现了外部资源协同和能力共建,同时,培养了内部教育人才的信息化能力和水平,为高质量科研工作提供了强有力支撑。

零点为中国教科院搭建的教育调研系统
典型案例2:以交互系统和管理技术加持的教育满意度精准化调研服务
零点连续多年为某市教育委员会、某市教育科学研究院开展教育满意度调查工作,通过零点自主知识产权的“答对”智能交互系统,结合VBA自动抽样、动态数据看板、定制化采样策略、组合拳催答等现代调研管理技术,在全链条保障信息安全的前提下,实现几百层配额样本的精细化采集和高效回收。抽样上,覆盖全面、系统科学;方法上,系统先进,无人干扰;过程上,精准到人,真实有效;充分保障了数据的高质量回收,为教育管理决策提供了有效支撑。
典型案例3:高校毕业生就业跟踪调查
零点形成了一套毕业生就业状况跟踪调查高质量采集方案,积累了人员动态稳定、名单动态清零、方式动态调整的多阶段动态执行策略。构建不同高校、学科、专业的毕业生长期追踪数据库,链接教育管理部门、就业管理部门、高校和企业,为高校学科建设、教学评估、专业设置、教学改革、就业服务提供支撑。
典型案例4:中职教育帮扶方向及行动方案共创研究
2019年,受某基金会委托,开展中职教育帮扶方向及行动方案共创研究项目,以帮扶和培育适应社会发展和有利于个人就业为目标,确立贫困县中职教育的培养方向;通过共创工作坊,组织相关利益主体,就公益机构推动政府、学校、社会资源等共同助推贫困县中职教育发展的帮扶模式达成共识,制定具体可行的行动方案,为基金会进一步推动帮扶工作提供了直接的工作抓手。


京公网安备 11010502042920号